首页
关于
博客
测试WB2CBA的40米低通滤波器 image

测试WB2CBA的40米低通滤波器

今天用上次做的 WB2CBA低通滤波器测试板 ,测了WB2CBA两个版本的40米波段低通滤波器(Low Pass Filter,LPF)。第一版是他设计μsdx时做的,后来他参考DL2MAN的设计省了一个磁环电感。我是在做BD6CR的ADX-S时认识了他的第二版,所以简化起见,我把第一版称作μSDX版LPF,第二版称为ADX版LPF。

仿真对比

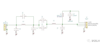
对照他的ADX版LPF设计图,我用LTspice做了一个仿真。元件的参数来自WB2CBA的网站和JH1LHV对磁环电感量的计算。先 来一张原始的原理图:

图片

在仿真电路上省去了磁环L3。因为它只是一个射频扼流圈(上一篇说是匹配电路12.5Ω阻抗用的,但是经BD6CR和BG8NSK提示,它就是个RFC),在射频测试环境下要短路掉。测试板上的+12V接口就是对地短路这个RFC的。补偿三个BS170的电容应该加上。不加的话,插损会变大,二倍频的抑制会变小。

图片

图片

图片

从仿真的结果看,在40米的7.090MHz附近,插入损耗-1.55dB,在2倍频的14.180MHz的插损是50.66dB。

nanoVNA测试ADX版LPF

图片

接着我用电脑连接nanoVNA,做了一番校准之后,测试了自己做的ADX版40米LPF。

图片

看来起很不错哦,跟仿真对比性能十分接近,甚至在二倍频的抑制性能还多了6dB。

短路RFC的作用

短路RFC的确有改善,但几乎看不出来。上图实际有一根蓝色的线,是被短路以后的追踪线。但是被粉色(未短路RFC)压住了。在一倍频上的插损不能判定有变化,在二倍频上的变化大概能再降低1dB,这跟线一直到30MHz能看到明显有变化,至少比不短路降低了2dB。

测试μSDX版LPF

再测测前年做的 μsdx 用第一版LPF。这是一个四个磁环的版本,其中一个也是RFC。测试结果,插损低于ADX版,但是二倍频抑制不如第二版,可以想见发射杂散会更高一些。

图片

你可能发现两个LPF测试的曲线完全不是一个风格。这可能得去问问切比雪夫或者巴特沃斯了。

整理测试结果

版本 LTspice仿真LPF40 ADX版LPF40 μSDX版LPF40
7.090MHz插损 -1.55dB -1.60dB -0.51dB
14.180MHz插损 -50.66dB -56.71dB -40.38dB

因为仿真软件和nanoVNA的 采 样频率步长 并不完全一样, 所以采样点频率的 零头有几kHz的差异,暂且忽略不计了。

tinySA发射测试

装上以后发射性能如何?我用tinySA测了一下ADX版LPF在40米波段的发射。 加了20dB衰减器的测试, 所以发射功率可以达到15.7+20=35.7(dBm),3.7瓦哦! 二次谐波的差距有-58.8dBc,很接近nanoVNA的测试结果。

图片

推荐一下JH1LHV的Blog

他一年前就在研究WB2CBA的低通滤波器,并且给出了调整的建议。他的网站上也有大量的无线电文章可以读,有兴趣的可以去看看。下边推荐的这篇就是在分析ADX版的40米LPF。

https://www.jh1lhv.tokyo/entry/2022/06/04/200749


原文发表于我的微信公众号 BG6LH - 测试WB2CBA的40米低通滤波器