用巧克力洞洞板做LM386音频放大器
看过汽车节目《Top Gear》的人都知道大嘴杰瑞米·克拉克森(Jeremy Clarkson)吧?他今年都62了,我的老天鹅。他算是赶上了燃油车的巅峰时代。如今已经满世界都是电动车了,所以他可能觉得自己out了。前几天他在生日之际谈起了对变老和死亡看法。最后一句话令人印象深刻:“我认为这就是老年的定义。 我以前认为无聊的所有东西现在都是一种‘可爱’的打发时间的方式。 ”
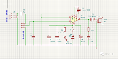
可能我也老了。最近做了一个自以为很可爱的实验,一个LM386的音频放大电路。这是2块9毛8包邮就能搞定的事情。但是我却安装了KiCad 6,自己画了原理图,在 BD6CR 设计的巧克力洞洞板上完成了制作。其间BI1EIH对我的电路设计给予了不少指导。其实也没啥可设计,因为任何LM386芯片的Datasheet 最后都有那个放大电路。有意思的是接不同的零件能产生不同的放大效果。不同的应用,侧重点不太一样。考虑到我打算给QCX-mini做个外放的便携音箱,所以我加了一个9V的电池供电、一个LED指示灯,以及几个高低频的滤波电容。

LM386的1、8脚之间的C5是可选的,可以把电路的放大增益从20dB提升到200dB。实验结果证明,20dB已经很响了,加了C5之后有点辣耳朵了。
其实 我真 的不是 一个那么闲的人。 我只是希望在日子过的越来越复杂时,让自己能安静下来几分钟,体会一下自麦克斯韦以降,人类智慧的那点结晶。
BD6CR设计的巧克力洞洞板很好玩。它的焊盘不像普通洞洞板那样简单排列,而是在一小块4x3cm见方的板子上分布了大约13x10个焊盘,外围一圈是接地,里边又分成几组,有的串联,有的独立,每组还有就近接地。仔细观察它,你能体会到很多来自作者的巧思。这就是为电子爱好者精心设计的小玩具。

为了布置元件方便,我用KiCad画了一片巧克力板,就为了能事先把原件摆一摆,提高一下制作效率。 个人很享受这个过程,仿佛在玩 无线电老中医的乐高积木。


下边是完成后的作业。

看看背面,没咋飞线就搞定了。

再来段视频,证明我弄响了。
哪儿能买到巧克力洞洞板?
这玩意儿目前没得卖! 但是BD6CR分享了他的巧克力洞洞板设计。大家可以下载了自己去JLC打印。 一张PCB上有六块上边说的小板,中间用邮票孔分开,可以根据需要掰下一块就用。 它的尺寸特意控制在10x10cm之内,你懂的。
BD6CR还写了一本《巧克力洞洞板制作》的电子书,里边有好多他用巧克力板做的小玩具,包括SSB接收机、皮鞋这些经典设备。
免费PCB文件、电子书,可以读BD6CR的文章: 免费巧克力洞洞板
原文发表于我的微信公众号 BG6LH - 用巧克力洞洞板做LM386音频放大器
