首页
关于
博客
WB2CBA低通滤波器测试板 image

WB2CBA低通滤波器测试板

最近对WB2CBA的低通滤波器(LPF)产生了浓厚的兴趣。为了更准确测试它们的性能,我特意做了一套测试治具。今天闲话少说,直接上图。

图片

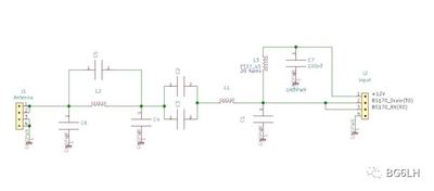
WB2CBA LPF设计

准确测试WB2CBA的低通的前提,是要先理解他的设计。以下是他的第二版LPF原理图[1]。信号从右侧输入后,有一个FT37-43的磁环电感L3, 这是个梗。

图片

L3是为了匹配BS170部分的阻抗(12.5Ω)到L1、L2的阻抗(50Ω)。此外BS170有部分额外的电容 ,大约150~180p ,会并联在整个LPF上。在 WB2CBA的讨论组里,他确认了这部分电容的确是被考虑到设计里了。

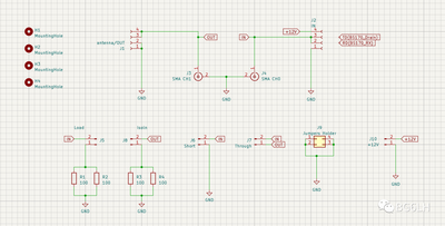
PH2LB设计的测试板

所以,才有以下的这个设计。原理图很简单。 对应 WB2CBA LPF 上的8个针脚; 在治具上分别提供了短路、负载、隔离、 直通的跳线。

图片

这里有一个J10,乍一看以为是给LPF测试板通12V电压的跳线。但是分析之后, 这应该是为了短路L3用的跳线接口

要声明,这不是我的原创,这是PH2LB的设计[2]。我曾想自己设计一个不一样的,但是跟BG8NSK高老师讨论了好久,发现PH2LB的布局已经很合理了,任何改动都没有意义。我只是发现,应该给板子开个大口,这样可以方便调整磁环上的线圈。

尊重原创:

PH2LB的设计不是开源的,并且在自己网站上销售这个套件。他声明了CC-BY-NC-ND协议,意思是,创作共用-署名-不可商业化-不可传播。为此我给PH2LB发了邮件,取得了他的认可后,我可以做我的开口板子,并在我的板子上打上“(c) PH2LB modified by BG6LH”,然后同样要声明CC-BY-NC-ND协议。

下图是PH2LB最后做出来的样子。

图片

我的板子长这样

图片

两个SMA边座可以对准nanoVNA的接口,这样可以免除两根长长的测试电缆。 我用了 测试座, 替换了PH2LB的 排针,外露的 金 属部分 更短。 左侧的四联测试座 J9, 是用来 放 跳线的。在放LPF之前,要先对nanoVNA做一轮校准。开路校准,什么都不用插,其余的则需要把短路条线,分别插在短路、负载、隔离、直通对应的测试座上。

下图是把两个跳线插在了最右侧的测试座上。

图片

这 两个跳线是 用排针 做的, 前边的是 在排针上焊了一个150p的贴片电容,插在“短路”上,用于补偿LPF上的电容 。 后 边的是 做成 了短路条线,插在“+ 12 V”上,用于短路L3(但实测 对 结 果几 乎没有 影 响) 。

下图是插上LPF以后的效果。

图片

下图是反面。大豁口方便下镊子去调整磁环L1,L2上的线圈。以获得最低的插损,最大的输出功率。并且有nanoVNA测试格式的提示。

图片

下图是用nanoVNA测试40米波段LPF的结果。插损在7090附近只有1.6dB,在14340上有67dB!很好的抑制了二次谐波。

图片 图片

最后来张全家福。我的新老两种版本的WB2CBA LPF,和专用测试工具。

图片

参考资料:


  1. WB2CBA的LPF设计:https://antrak.org.tr/blog/usdx-multiband-low-pass-filter/ ↩︎

  2. PH2LB的测试治具:https://ph2lb.nl/blog/index.php?page=wb2cba-lpb-adapter-for-nanovna ↩︎


原文发表于我的微信公众号 BG6LH - WB2CBA低通滤波器测试板